Shanghai University Logo
August 2025 Volume 1 lssue 1.

The Utility of Humans in the AI Era: Constructing the Human Puzzle Within Machine Intelligence —Congratulations on the Launch of Puzzle Magazine

The Utility of Humans in the AI Era: Constructing the Human Puzzle Within Machine Intelligence—Congratulations on the Launch of Puzzle Magazine  By Guo Yike  Beneath the palm trees of Zanzibar, as I write this congratulatory message for the forthcoming magazine Puzzle,my thoughts turn to Mr. Wiener’s 1950 masterpiece 《The Human Use of Human Beings》 and his anticipation, concerns, and vision for ...

| |

The Glass Clock: A Carrier of Geological Memory

Glass appears rigid, stable, and static, yet it undergoes aging at an imperceptibly slow rate over extended periods. This subtle evolution functions as an invisible “glass clock”, recording its formation and subsequent transformations.

| |

Emotion Cabin - Design of an Emotion Regulation Space Based on CNN Facial Expression Recognition and Internet of Things Technology

This project responds to the need for information technology to empower mental health services and community governance. We designed and developed an emotion cabin model that monitors emotional states through convolutional neural networks, transmits data via the MQTT protocol for IoT communication, and regulates users’ emotions through DC motor fans, displays, and LEDs.

| |

Food Delivery System Optimization Based on Delivery Time Compensation and Safe Delivery Incentives

The traffic violations committed by food delivery riders remain a persistent challenge in urban traffic management. In order to solve such problems caused by excessive delivery time, we propose the following four measures: (i) allocating the platform-side delivery time reasonably, (ii) adding compensation time in navigation-prone error areas, (iii) accepting new orders within the delivery time limit, and (iv) reducing overtime penalties while establishing a reward mechanism for no-traffic-violation deliveries. Based on the message queuing telemetry transport (MQTT) protocol, Internet of Things (IoT) technology, and multi-device networked data sharing technology, we develop a demonstration and verification platform for the food delivery system, which incorporates software programs, databases, and physical models.

| |

Automated Table Tennis Ball Collection System

This research presents an automated table tennis (ping-pong) ball collection system designed to alleviate the inconvenience and the time-consuming effort for players in retrieving scattered balls after play, thereby saving time and energy. It aims to facilitate the acquisition of positive emotional value and provide an immersive sports experience.

| |

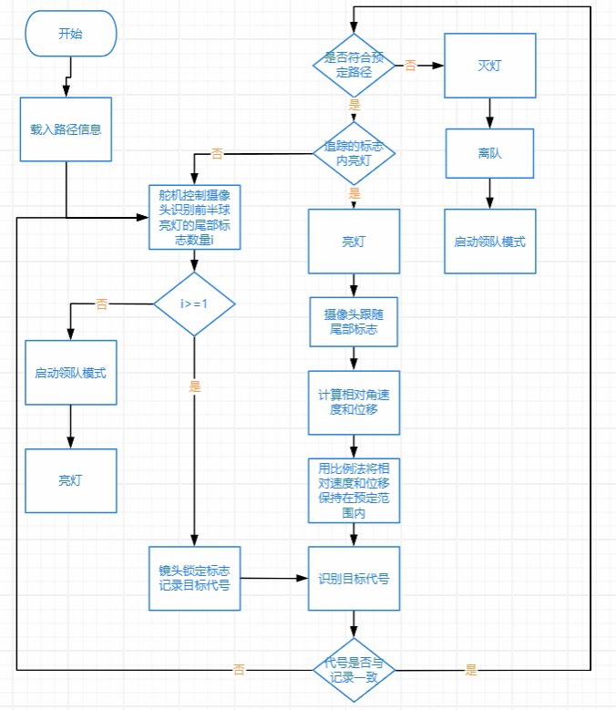
Automatic Formation System for Quadruped Robots Based on Computer Vision

An automatic formation system for quadruped robots based on computer vision is proposed and optimized to address heavy object transportation challenges in complex terrain. The system operates on individual robots, utilizing the Python libraries, including OpenCV and pyzbar, for image processing and analysis while serial communication to control the Arduino microcontrollers for motor movement adjustments. Multiple experiments are carried out to verify the system feasibility. The results demonstrate that the proposed system is reliable, and achieves the design specifications.

| |

Focus on cutting-edge scientific and technological innovation